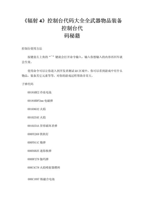
今儿个聊聊我咋玩辐射4的,特别是那些控制台代码,新手刚上手时候,真是头疼得很!你们懂的,辐射4这游戏,剧情刺激,但动不动就卡关,要么怪太多,要么道具缺货,急得我直挠头。
第一步:学会打开控制台
最开始玩辐射4,我就卡在第一个任务那儿了。场景太乱,小怪追着我跑,死了好几回。急得没法子,我就去网上看帖子,结果一堆人提什么“控制台”,我以为是啥高级软件,就是在游戏里按个键。具体操作贼简单:

- 运行游戏,加载存档,找个安全地儿站着。
- 直接按键盘左上角的那个“~”键(也就是tab键上边的那个),哗,屏幕中间立马弹出个小黑框。
- 这儿我坑了自己一回,按太快没反应,后来发现得在游戏里按才行,别在主菜单瞎按。
按出来控制台后,我手抖得厉害,打了好几次才没弄错。小黑框一出来,就能输东西了,感觉像黑客似的,挺好玩的。
第二步:试试输入代码
有了控制台,我就傻乎乎地瞎打字母,游戏直接崩了两次。后来学精了,先试点基本的。比如最简单的,给自己加血。输个* 0000000f 100(这个"0000000f"是瓶盖的代码),回车一敲,哗,瓶盖秒多一百个。哈哈,再也不愁没钱了!

- 无敌模式也管用,输tgm(god模式),按回车,瞬间刀枪不入,怪打我不掉血,爽翻了。
- 想调个武器出来,输* 001bf72d 1(这是铁管枪的代码),得,背包里立马多了一把。
过程没想象的顺,我输错代码好几次,比如输成“*”,结果游戏卡死,只能重启游戏。好在没删档,不然哭都来不及。反正输代码时候,大小写别乱来,字母和数字对准点儿,差一点儿都不行。
搞定游戏难题
实战了一晚上,我再也不怕卡关了。有回在废土迷路,地图太大,腿跑断也找不到目标。我就输个tmm 1(解锁全地图),呼,整个地图全亮了,导航点随便点。接着用* carryweight 9999(负重加满),省得捡东西来回跑。结果任务嗖嗖完成,结尾动画美滋滋。新手要学的话,我建议:

- 别乱输,先备份存档,坏了我可赔不起。
- 代码记几个常用的,比如加血、无敌,别贪多。
就这么搞定了辐射4,游戏体验飞升。刚开始觉得代码太玄乎,现在看就是个工具,用熟了就顺手。有啥不懂的,直接评论区丢我,咱一起唠唠!
