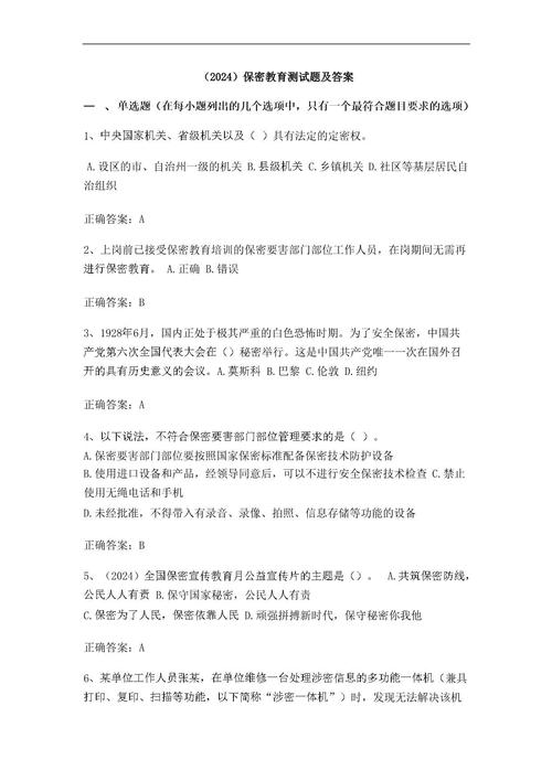
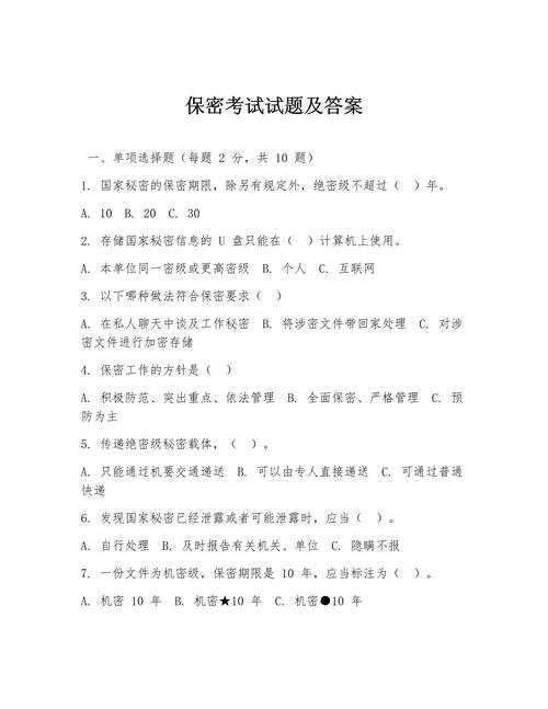
上周突然接到办公室紧急通知,说这礼拜全员要参加保密考试。看到「题库1300+题」「闭卷合格线90分」几个大字,我脑瓜子嗡地一声——这玩意儿比考驾照科目一还吓人!
病急乱投医踩大坑
回家赶紧翻群聊和网页,还真刷到个「2022保密题库带答案解析」的帖子。对方信誓旦旦说包含所有真题,发来几张模糊截图,目录看着挺全乎。心一横扫码转了99块,结果压缩包解压出来当场傻眼:

- 2020年的题混着2017年老题充数
- 标着「答案」的文档点开全是「略」
- 所谓「解析」就是复制题干再贴一遍
气得我半夜三点发消息质问,屏幕直接弹出红色感叹号。得,骗子挣的就是我这种焦虑税。
熬夜硬啃差点秃头
眼看只剩三天,硬着头皮下载了官方给的六百页PDF。第一天啃到凌晨两点,发现第372题讲「涉密载体传递」和第891题「境外保密管理」根本就是矛盾选项。第二天顶着黑眼圈找管档案的刘姐诉苦,她神秘兮兮给我拽进楼梯间:「去年后勤老王考了三次才过,你去他办公桌最底下抽屉翻翻...」

果然扒拉出个磨毛边的笔记本!前半本记着食堂采购账,后半本用红笔密密麻麻写着:
- 激光打印机维修记录=泄密高风险项(必考)
- 销毁密件时碎纸机卡纸要报告保卫处(错这题扣大分)
- 对外合作项目合同里「商业机密」和「国家秘密」条款差异(附了三个错题案例)
考场惊魂全靠老本
考试那天手心全是汗。做到第47题「手机连接涉密电脑后果」,脑子里突然闪出老王笔记里的加粗警告:「只要插数据线就算重大事故」。交卷看到92分差点哭出来——刘姐扒着门缝给我比大拇指。

血泪教训就三点:
- 别信任何收费保密资料(十个里面九个假)
- 找去年考过的同事薅羊毛比啥都强(给刘姐送了半个月奶茶)
- 官方教材矛盾的地方往往就是考点(出题人埋的雷)
现在我那本手写考点解析在办公室传了三轮,封面都被咖啡渍染成地图了。前天设备科小张神秘兮兮问我:「哥你那秘籍卖不?」我反手把他推给刘姐——这种缺心眼子就该被奶茶喝破产!
